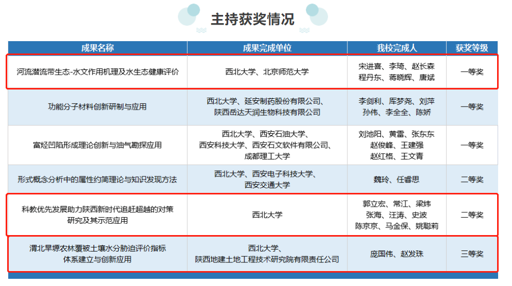
日前,《陕西省人民政府关于2022年度陕西省科学技术奖励的决定》正式发布。本届陕西省科学技术奖评选出获奖成果260项。其中,一等奖51项,二等奖114项,三等奖95项。公司主持和参与的三项成果获奖,其中一等奖、二等奖和三等奖各一项。

河流潜流带生态-水文作用机理及水生态健康评价
英国正版365官方网站完成人:宋进喜、李琦、赵长森、程丹东、蒋晓辉、唐斌
成果简介: 科学认识河流潜流带生态-水文作用机理及水生态健康不仅是国际研究的前沿领域和热点问题,也是我国生态文明建设与经济社会持续发展中迫切需要解决的重大科学问题。本项目针对这一关键科学问题,建立了测算潜流带水交换的新方法,提高了测算精度,解析了潜流带水交换变化机理,探明了潜流带水交换-生物-污染物-生态之间的相互影响,揭示了河流潜流带生态-水文相互作用与机理,拓深了潜流带过程科学认识;构建了基于水文-水质-生物-生境的河流水生态健康评价指标体系及评价方法,提出了确定生态流量新方法,耦合社会经济用水,建立了流域水-生态-经济过程模拟与调控方法,提供了维护河流健康的有效途径,丰富了流域生态水文学。5篇代表性论文发表在Water Research、Journal of Hydrology 等期刊上,受到了同行高度关注和广泛引用。该研究成果得到国家自然科学基金、陕西省重点科技创新团队计划等项目支持。

潜流带水交换测试过程及结果展示
科教优先发展助力陕西新时代追赶超越的对策研究及其示范应用
英国正版365官方网站完成人:郭立宏、常江、梁炜、张海、汪涛、史波、陈京京、马金保、姚聪莉
成果简介:该成果是郭立宏教授研究团队关于新时代科教助力陕西追赶超越的研究、应用和推广的创新性成果。该成果基于大数据稀疏结构学习算法,对陕西“十二五”“十三五”科教总体实力进行综合评价和位次判断,对标“追赶标杆”江苏省和“超越标杆”湖北省,准确把握近年来陕西科教发展新特征和新变化,深入剖析关键症结及原因;在理论分析、数据挖掘和广泛调研的基础上,适度超前提出了“陕西科教优先发展战略”及“七大工程”,为深入实施创新驱动发展战略和坚持优先发展教育事业提供了科学可行的陕西方案,为破解西部欠发达省份在新时代如何充分挖掘好、利用好、滋养好科教资源之问,具有重要的现实意义和实践价值。
该成果的主要观点先后得到了陕西省委宣传部(陕西省社科规划办)、陕西省委政策研究室、陕西省人民政府研究室等部门的采纳,被作为起草相关政府文件、提出政策咨询建议的重要依据;阶段性成果在《光明日报》等多个权威、核心期刊上发表;得到了4项省部级、1项厅局级科研项目的支持。

科教实力各指标相关系数图
渭北旱源农林覆被士壤水分胁迫评价指标体系建立与创新应用
英国正版365官方网站完成人:庞国伟、赵发珠
成果简介:土壤水分状况因受多种因素影响而在不断变化,具有隐蔽性和渐进性,其评价指标种类繁多、信息重叠,传统评价体系时效性差、不全面,难以实现对区域土壤水分的科学评价。针对这些问题,该成果以渭北旱塬农业产业结构调整为背景,历时六年,提出了渭北农田和果园特征土层的理论概念,研发了土壤水分能量测定的“水汽平衡+离心机法”综合集成技术,构建了土壤水分胁迫评价指标体系,突破了渭北旱塬土壤干燥化时空不明的瓶颈,明确了果园土壤干层的易修复性,实现了渭北旱塬土壤水分状况的科学评价及管理。
成果获知识产权6件,发表论文34篇(SCI/EI 17篇),提供土地开发整治项目土壤水分相关检测评价报告100余份,推广应用土壤水分承载能力评价项目14.8余万亩。该成果在土壤水资源合理、高效利用与评价方面具有广阔的应用前景,对缓解我国水资源供需矛盾,全面提升水资源利用效率和效益,实现区域经济高质量发展、建设美丽中国具有重要意义,为《关于建立健全节水制度政策的指导意见》等国家政策实施提供科技支撑。


土壤含水量特征土层